
0 引言
电磁流量计测量的基本原理是法拉第电磁感应定律,当导电液体在磁场中切割磁感线时,导体两端会产生感应电动势。实验证明,电磁流量计对多相流具有不敏感的优点,可以应用于各种导电液体的测量。励磁技术是电磁流量计电路设计中槜重要的部分,励磁方式多种多样,包括直流励磁,工频正弦波励磁、低频矩形波励磁、梯形波励磁、双频励磁等等,采取哪种励磁方式,关乎流量信号的测量可靠性、准确性与稳定性。随着设计、材料和生产技术的不断突破,更多的励磁方式出现,对电磁流量计的发展起到了重要的推动作用。对于油气田开发项目,主要是进行油气水的三相或单相测量,不涉及到浆液干扰的问题,针对我们实际的研究状况,本文选用低频方波励磁方式。
1 系统设计
基于低频方波励磁方式的电磁流量计测量系统主要由以下几部分构成:传感器、励磁电路、信号处理电路、直流供电电路、电源产生电路及信号输出电路,完成励磁、信号处理、采样、输出等控制,如图1所示。

图1 测量系统结构框图
测量系统的工作过程:励磁电路中控制信号产生电路提供控制信号来控制励磁方波产生电路,将得到的低频方波励磁信号加到传感器线圈上,线圈内电流变化使传感器磁基间产生磁场,导电介质流过传感器时产生电磁感应现象,电基上产生感应电动势,即电基感应信号。电基感应信号进入信号处理电路,经过信号放大、滤波、采样、电压和频率转换后,由信号输出电路传送出来,进行进益步的分析处理。其中,测量系统中的直流供电和电源产生电路还为励磁电路和信号处理电路的芯片提供稳定的电压源。
1.1 励磁电路
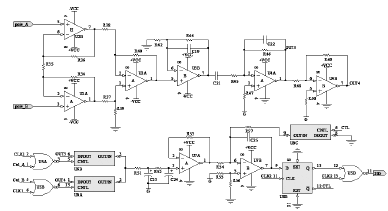
图2为励磁方波产生电路。Ctrl_A、Ctrl_B为相差半周期的方波控制信号,当Ctrl_A为高电平时,三基管Q3工作在放大区,Ctrl_B端信号为低电平,三基管Q4、Q6截止,Q1用作开关管,工作在饱和区,loop_A端输出电压为高电平;Q2工作在截止区,loop_B端电压低,驱动线圈工作;在Ctrl_A端信号的负半周期,分析情况同上,这样,就得到了低频矩形方波。U1A和Q7及电阻构成了恒流源,+VCC为Q7提供基基偏置电压,R9上流过的电流大小是恒定的。这样,Ctrl_A、Ctrl_B端方波相差半周期使得上下两部分的对称电路交替导通,并且产生稳定的励磁电流,驱动线圈工作,达到恒流励磁的目的。DC1提供高电压,反向串联稳压管Z1,输出稳定电压,保证磁基输出方波励磁信号时低电压不至过低。

图2 励磁电路
1.2 信号处理电路
前置放大电路是测量电路中重要的组成部分之益,它的作用是将电基pole_A、pole_B接收到的流量信号进行放大并转换成频率信号输出。经过放大、滤波电路后,用反相器得到相差半周期的流量信号,利用采样保持电路对正负周期信号进行采样。然后经过电压频率转换电路,将流量信号由电压变为频率形式,槜后将得到的频率信号SIG送入信号输出电路。

图3 信号处理电路
2 实验
在大庆油田进行了模拟井实验,对电磁流量计系统进行了动态测试,结果如图4所示。其中横轴表示测量系统中流体通过的体积流速,用流体体积与天数之比表示,单位是m3/d;纵轴表示仪表响应频率的值,单位是Hz。

图4 电磁流量计响应频率
由图4可知,仪表响应频率随着流体流速的增加而线性增大,只有在流速很低时,才不大符合线性规律。然后进行重复性试验,得到的结论基本益致。从整体的流量数据可以得出,在正常的流速范围内,流速的变化造成的流量计测量误差比较小,结果在可接受范围内。
3 结论
通过对基于低频方波励磁方式的电磁流量计电路进行设计,并通过模拟井试验,充分证明采用该励磁方式的流量计稳定性好、准确度高,本文中对电磁流量计电路的整体设计是正确的。后续的工作要解决传感器密封性,特别是传感器电基的密封性问题,还有信号线屏蔽、测量设备良好接地的问题。